OBJECTIVE
Design an app that solves any sort of need for a niche community. Create screens and a working prototype for the main task flow and onboarding process.
PROBLEM AND CONCEPT 
My current obsession is buying and building LEGO sets. Because of this, I stumbled upon a community of people who love LEGOs or off-brand brick building sets, called Adult Fans of LEGOs (AFOLs). They post their creations and obsessions on various platforms like Instagram, Pinterest, or Weebly blogs. 
I found that there was no specific app or dedicated online platform for brick-building set fans to share their creations or knowledge.

Click solves that issue by combining social media, a visual discovery engine, and blogging features for all brick-building set-related information. It will help bring other brick-building set lovers together through a safe, online space.
"Wouldn't it be reliable to have an app for LEGO lovers to share creations, thoughts, and appreciation?"
RESEARCH
Because I wanted to combine social media, a visual discovery engine, and blogging features into one app, I benchmarked apps like Instagram, Pinterest, Tracker for LEGO, and LEGO Builder.​​​​​​​
PERSONAS
When creating ideal users, I let them represent the different actions of the app. Our first user, Beatriz R., represents the social media path and blogging path, while the second user, Michael A., represents viewing and saving posts. 
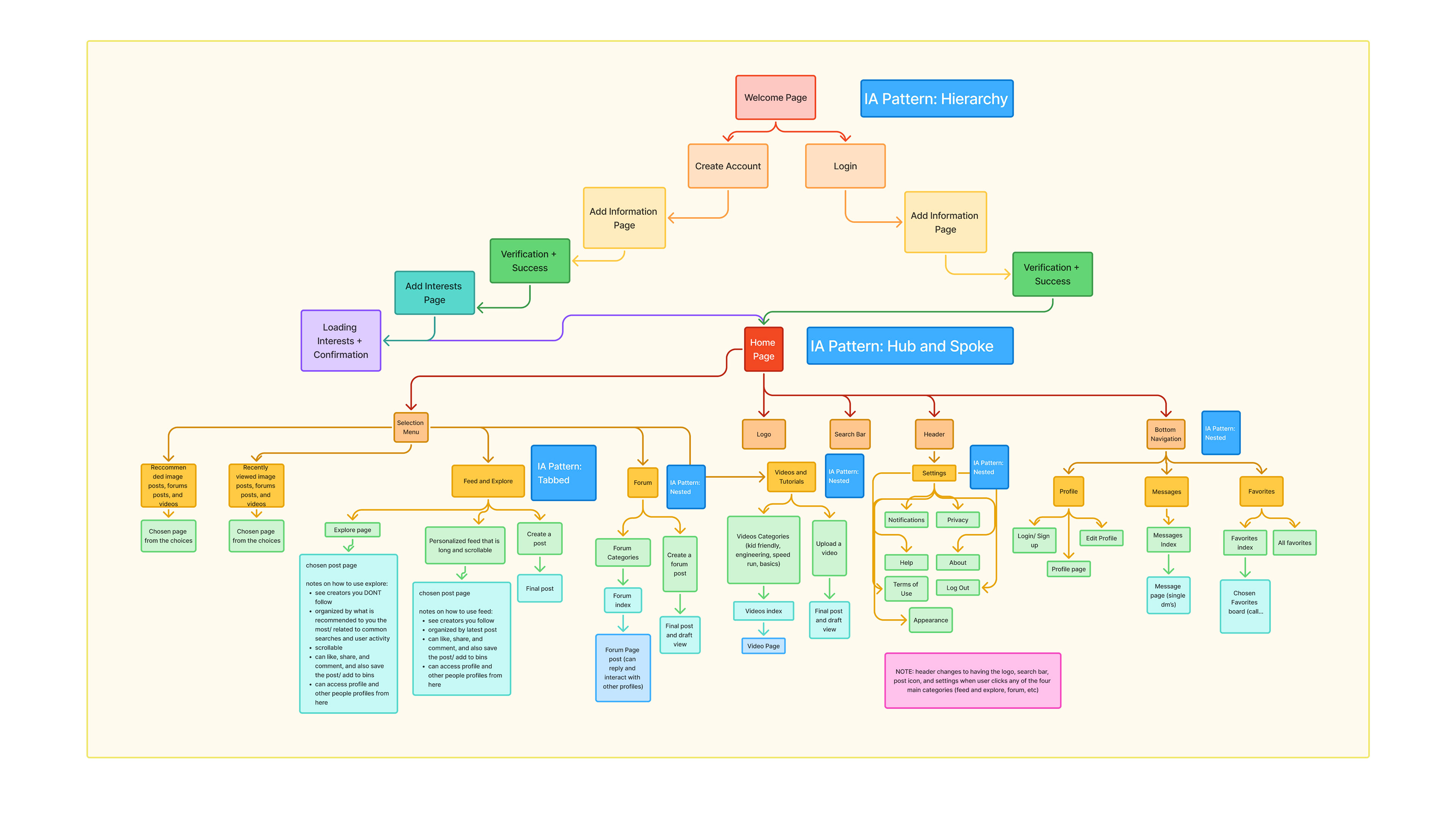
TASKS FLOWS AND SITE MAP
Initially, I had created 6 task flows for the different avenues of the app. In the end, I settled on two task flows that felt the most fun to design!
SKETCHES
Through initial sketching using the crazy eights technique, I narrowed down a general idea of how I wanted the interface for each task flow to look.
MOODBOARD + STYLE GUIDE​​​​​​​
LEGOs and other brick-building sets present youthful and nostalgic energy with bright colors and through the concept of being able to create anything! That being said, bright colors and chunky sans serifs brought playfulness and creativity to the app branding. 
FINAL SCREENS
FINAL PROTOTYPE
Click the link here to test the prototype!

You may also like

Back to Top